浅谈Lido双重治理方案与两院制的相似之处_CRYPTO:CRYP

最近,以太坊的利好消息接踵而至,以太坊开发者直接宣布合并更新预计将在9月19号进行。而对于万众瞩目的Merge,V神也直接在以太坊社区大会上表示,Merge只是以太坊发展之路上的一小步,之后还有Surge、Verge、Purge以及Splurge,并且Merge、Surge、Verge、Purge以及Splurge不是不同的阶段,而是将并行发生。

随着以太坊利好消息的不断袭来,Lido也再一次受到了关注,Lido作为DeFi中最大的流动性质押协议,质押合约中锁仓了大量的ETH。最近为了更好的进行社区治理,Lido提出了一个有趣的DAO提案,该提案的关键在于引入双重治理机制,分析师michaellwy将该双重治理方案与两院制立法机构进行了对比比较,发现了一些相似之处,本文就带大家一起来探讨一下。?

来源:CeterisParibus

作者:michaellwy

编译:Corn

最近在Lido上看到了一个有趣的DAO提案,该提案的关键在于引入双重治理机制,即除LDO持有者外,stETH持有者也将被授予治理权。

本篇文章将深入探讨双重治理方案与两院制立法机构的结构得相似之处以及DAO可以从宪政工程中学到什么。

什么是Lido和流动质押?

以太坊区块链的正常质押是这样的:你将自己的ETH锁定在一个质押池中,并逐渐获得更多的ETH作为帮助保护区块链网络的奖励。但是一旦你锁定代币进行质押,你就不能再将它们用于其他目的。

Lido这样的流动性质押协议告诉人们:用Lido质押你的ETH,Lido会给你stETH作为回报。新的stETH是你质押ETH数量的代币化份额。现在,除了获得奖励之外,你还可以将你的stETH免费且自由的部署到DeFi生态系统的其他地方。

CryptoPunk #5179以119ETH的价格成交:金色财经报道,最新数据显示,CryptoPunk #5179以119ETH的价格成交。[2023/4/3 13:40:54]

基于以下几个原因,流动性质押协议是有帮助的。首先,要在以太坊质押,你需要满足32个ETH的最低门槛。Lido通过将资金集中在一起,让质押变得更容易,这样就不仅仅是鲸鱼质押奖励了。其次,在网络上进行质押和解除质押都需要时间。根据区块链的不同,它可能需要几天到几个月的时间。对于以太坊来说,早期的质押者可能要等到合并的后期阶段才能解除质押,这甚至可能需要数年的时间。?

截至撰写本文时,超过420万ETH被Lido质押。这意味着Lido大约控制着ETH所持1300万质押量的32%。因此,LDO的持有者不仅在协议本身,而且在以太坊网络上拥有重要的治理权力。

Lido如何运作?资料来源:LidoBlog

Lido的双重治理方案

鉴于协议控制的大量股份,Lido的核心开发人员认为,必须改变Lido的管理方式,以防止道德风险。该提案旨在解决当前治理状态下产生的委托代理问题,在这种治理状态下,作为代理的LDO持有人有动机根据自身利益做出决定,而作为委托人的stETH持有人则相反。?

在这种情况下,质押者的利益更好地与以太坊网络保持一致,然而LDO持有者就没有那么多了。对质押者强制、审查和卡特尔化的恐惧自然会产生。在最糟糕的情况下,LDO持有人甚至可能实施抢劫并窃取智能合约中质押的ETH,滥用他们对流动质押代码的控制权。

Crypto.com上线USDC提款服务,将1:1兑换美元至个人银行账户:8月3日,加密货币交易平台Crypto.com上线USDC提款服务,用户可在Crypto.com应用程序上提款USDC,提款的USDC将1:1兑换为美元转入用户个人银行卡账户中,该功能目前已可在全球30多个国家和地区内使用。[2021/8/3 1:31:41]

双重治理方案旨在通过确保不会发生这种最坏的情况来更好地协调两方的激励措施。在该计划下,协议变更仍由LDO持有人提出,但质押者将被授予否决权,并可以否决由LDO治理机构通过的提案。否决权对于通过防止协议不一致或治理捕获实例来保护质押者的利益是至关重要的。

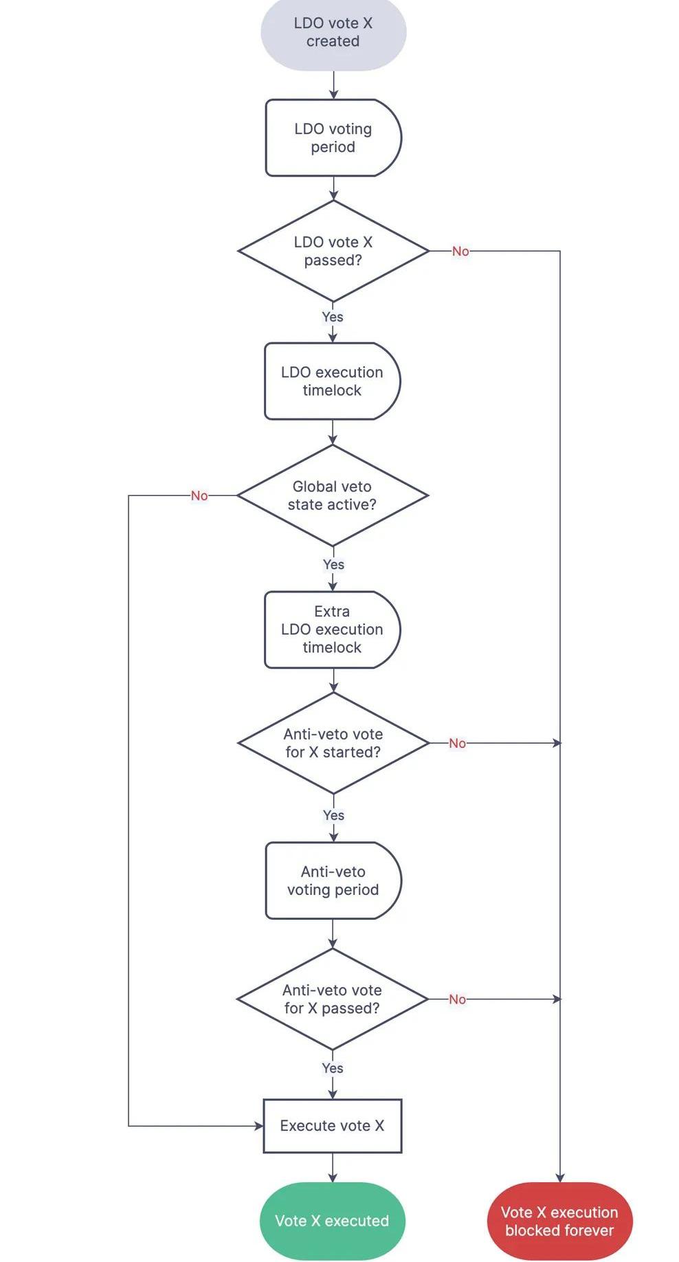
下面的流程图描述了新提议的过程。Lido提案通过后,将应用时间锁。在此期间,stETH持有者可以达到法定人数并将整个治理模块转换为否决状态,在此情况下,任何通过的提案都不能被执行。为了确保治理不会完全陷入僵局,stETH持有人可以对已通过但尚未执行的具体提案进行反否决投票。该方案包含了更多关于解除障碍机制和保护滥用否决权的细节。

Lido双重治理方案流程图

两院制——双议院立法机构

Lido双重治理方案的设计模仿了两院制的原则。两院制指的是一种由两院组成的政府立法机构。例如,美国国会由众议院和参议院组成。在美国宪法的构思过程中,制宪者特意为两院设计了不同的成员组成和管理范围,并纳入了制衡原则,以防止权力滥用并保护公民自由。

德国上市公司Cryptology Asset Group购买4900万美元EOS母公司Block.one股票:德国上市加密投资公司Cryptology Asset Group(股票代码:CAP:GR)宣布,在私人交易中额外购买了价值4900万美元的Block.one股票。

据悉,Block.one子公司Bullish Global此前超过100亿美元的现金和数字资产,将推出加密交易所Bullish。通过购买额外的Block.one股票,Cryptology增加了其对Bullish的间接敞口。

Cryptology已经是Block.one最大的机构投资者之一,目前持有约4.9%的股份。Cryptology股票目前在多家德国交易所交易,包括B?rse Düsseldorf、Gettex和Tradegate。(Media Out Reach)[2021/6/24 0:03:09]

例如,众议院的代表人数与每个州的人口直接相关。代表每两年选举一次。另一方面,参议院成员由州议会任命,任期6年,这是交错安排的,每两年重新选举三分之一的参议员。参议员的人数也固定为每州两名,不考虑每个州的人口。

宪法赋予众议院和参议院不同的职权范围。参议院拥有批准条约和批准总统任命的权力,而众议院拥有制定税收法案的唯一权力。最后,制定法律需要每个立法机构的批准。

资料来源:美国政府:权力与目的

在设计国会结构时,制宪者也面临着他们自己版本的委托-代理问题,这是民选官员和公民之间的问题。两院制的设计力求在防止政府被参议院通过的民粹主义“暴民统治”所捕获,同时又避免了太过远离人民的民意从而与选民脱节。

SBF收回此前将在2024年美国大选中捐赠1亿至10亿美元的言论:10月14日消息,FTX创始人Sam Bankman-Fried(SBF)在接受Politico采访时收回了此前将在2024年美国大选中捐赠10亿美元的言论,并称之为“愚蠢的报价”。

此前报道,SBF曾于5月表示,其计划为2024年美国大选捐赠1亿至10亿美元。(CoinDesk)[2022/10/14 14:27:59]

当然,这样的宪法安排既是历史的必然,也是刻意设计的结果,因为它深深植根于现实以及人口大国和人口较少的国家之间的拉锯战。尽管如此,1787年的“大妥协”最终允许以人口为基础的下议院代表权和以各州平等为基础的上议院代表权。

法案如何成为法律的复杂程序。资料来源:美国政府:权力与目的

双重治理和两院制

可以观察到双重治理和两院制之间的有许多相似之处。在高层次上,两者都试图通过更好地协调利益来缓解委托代理问题,并且都试图通过引入制衡要素来限制管理机构的权力。更深一层,我们可以观察到两院制立法机构和双重治理方案的四个主要共同点:代表性多样性、延迟的优点、专业化和可预测性。

1、代表性多样性

对于美国国会来说,参议院的作用是控制民众的情绪,从而控制众议院多数派暴政的可能性。就Lido而言,双重治理通过将stETH持有者的利益与LDO持有者的利益结合起来,增加了代表性的多样性。stETH持有者在这里充当检查以防止LDO鲸鱼控制治理。?

比特币倡导者Nic Carter因支持钱包身份验证项目Dynamic而受到批评:6月29日消息,推特加密用户对知名比特币倡导者Nic Carter提出批评,原因是他参与了一个第三方钱包认证项目Dynamic。对于Dynamic而言,如果一个钱包被归类为存在风险,该项目可能会阻止其进行钱包交易。

Carter在推特上分享了他对支持该项目的兴奋之情,并发布了Dynamic最近的融资公告。随后,加密用户纷纷涌向Carter的推特,表达他们对此举的失望之情。然而面对批评,Carter坚持自己的立场,在推特上回应了这些指控,还称批评他的人不高兴的话可以取关自己。

此前消息,Web3身份验证初创公司Dynamic完成750万美元种子轮融资。(Cointelegraph)[2022/6/29 1:39:48]

2、延迟的优点

两院制立法和双重治理机制增加了治理过程的复杂性。在国会两院中调解一项法案的必要性以及为Lido引入时间锁定都减少了任意更改的可能性,因此,当复杂的问题可以从更审慎和考虑周到的处理中受益时,执政党就不会有采用快速解决办法的冲动。当然在另一方面,这样的设计也可能导致更多的僵局出现,在这种情况下什么提案都不会通过。

3、专业化

Hamilton和Madison在《联邦党人文集》第62期中指出:“一群主要出于追求私人性质,继续担任短期职务,没有永久动机在从事公共职业的间歇时间里研究法律、事务和他们国家的全面利益的人,如果完全让他们自己去做,是不可能在行使他们的立法信任时避免各种重大错误的。”

任期较长的参议员更容易积累与执政相关的专业知识和人力资本。事实上,参议院的一个重要责任是审查和修改来自众议院的事项。众议院议员更接近他们的选民,可能更好地反映民意。对于Lido的双重治理方案,可以认为LDO持有者更擅长协议参数和维护方面的决策,而stETH持有者更适合从以太坊的网络安全角度评估提案。

4、稳定性和可预测性

在《联邦党人文集》第62期中,Madison还明确指出,“任何政府,包括个人,都不会在没有真正受人尊敬的情况下长期受到尊重;如果没有一定程度的秩序和稳定,也不会真正的受人尊敬”。两院制减少了政策制定的反复无常,而Lido的双重治理为其利益相关者增加了安全感,这一点随着协议的成熟而变得更加重要。

宪法工程与DAO设计

当然,两院制并不是美国独有的现象,因为它的历史根源可以追溯到希腊和罗马的古典社会。现代两院制起源于英国,也被许多其他国家采用,不同国家在具体的设计上有所不同。

第二议院立法权的例子。资料来源:宪法建设实用指南

上面的比较是在一个相当微观的层面上进行的,特别是针对美国国会和Lido的双重治理提案。在更广泛的层面上,设计DAO与构思宪法并无不同。本质上,它们是制度安排,包括系统、程序和政策,目的是为了一个共同的目标有效地协调活动。因此,宪法工程中的原则,一个已经被深入研究的主题,可以作为早期DAO设计的重要参考资料。

比较宪法结构的一个领域是对否决门和否决权参与者的评估。“否决门”指的是立法过程中一个可以阻止提案的正式机构,“否决权参与者”指的是任何有能力阻止提案的个人或团体。

例如,美国两院制的总统制有三个否决门:总统否决权、两院和最高法院。然而,否决权的数量取决于政党的动态。根据政党的相对优势,一个否决玩家可以控制所有三个否决门。

Lido的双重治理方案可能是第一个尝试在其制度设计中设置否决门的DAO。然而,该方案能在多大程度上达到其设计目的还不太确定,这将取决于否决权参与者之间的互动。例如,stETH持有者是否会作为一个整体且具有相同的利益仍然有待观察。由于Lido还提供了多个其他链的流动性质押,如Polygon,Solana和Avalanche,在LidoDAO的治理中潜在的非ETH质押者将进一步使LDO持有者和质押者的动态复杂化。

DAO的状态-现实与期望

虽然在这个相对较早的阶段,我们还不能断言完美的DAO是什么样子的,但我们肯定能辨别出不好的DAO。DAO治理糟糕最近的一个例子是Solenddrama试图强行清算的事件。Solend是Solana区块链上的一个去中心化借贷协议。Solend治理团队预计到潜在的1亿美元头寸的清算可能会带来灾难性的后果,提出利用智能合约升级的力量,通过柜台销售强制进行清算。

虽然该提案获得了绝大多数SLND代币持有者的支持,但它很快引起了加密社区的严重担忧,因为该提案被加密社区视为公然违反去中心化精神的存在。面对铺天盖地的批评,Solend团队迅速起草了SLND#2提案,并进行了另一次投票。最终,SLND#2在一天之内使第一个提案的决定无效,可以看出不成熟的DAO治理的不稳定性足以损害了协议的可信度。回顾Solend的案例,可以看出通过提案的非约束性使得DAO的整个目的看起来很愚蠢:如果DAO的决定缺乏任何可执行性,并且只是由管理团队来做最后的决定,那么DAO投票的意义何在??

当然,选择一个DeFi协议治理失败的例子可能过于苛刻,因为DAO目前仍处于初期阶段,每个人都在很大程度上通过失败进行试验和学习。被认为是现代管理理论之父的PeterDrucker在《后资本主义社会》中提出假设,将出现一种介于私营部门和公共部门之间的自治社区组织。?

“每个发达国家都需要一个由社区组织组成的自治的社会部门,需要它来提供所需的社区服务,并且需要它来提供社区的纽带,恢复积极的公民身份。从历史上看,社区就是命运。在后资本主义社会和社会中,社区必须成为承诺。”

区块链的核心创新在于治理——信任分配的新模式。由区块链驱动的DAO已成为许多社区有机形成的基础,它们当然有潜力实现Drucker的愿景,即催生一个“有意义的公民新中心”。然而,道路毕竟是曲折的,并且一定会存在危险的弯路。

结论:野心是用来抵消野心的

“必须有野心来抵消野心。”——《联邦党人文集》第51期。

JamesMadison提出的制衡精神不仅是的永恒准则,也是任何人口众多的社区组织寻求平衡不同利益相关者利益的宗旨。因此,令人鼓舞的是,LidoDAO正在积极地在其治理过程中纳入更复杂的制度安排。

在撰写本文时,Lido的双重治理方案已被推进下一阶段实施。对于DAO来说,要实现不被中央集权控制的新型社会组织形式的愿景,除了技术层面之外,创新还必须在制度设计层面实现。为了充分发挥其潜力,DAO不应回避研究宪政工程的丰富历史,并从制度的兴衰中吸取有价值的见解。

来源:金色财经

郑重声明: 本文版权归原作者所有, 转载文章仅为传播更多信息之目的, 如作者信息标记有误, 请第一时间联系我们修改或删除, 多谢。

金智博客

中币Crypto Biz:3AC 的创始人无处可寻_CRY:CRYP

在加密世界中,没有“大到不能倒”这样的事情。三箭资本,曾经是业内最知名的对冲基金,在其创始人相信自己的炒作并决定在这一代人最糟糕的宏观气候下采取全面退化模式后,基本上已经破产了.

[0:15ms0-3:222ms